预装地下式箱变
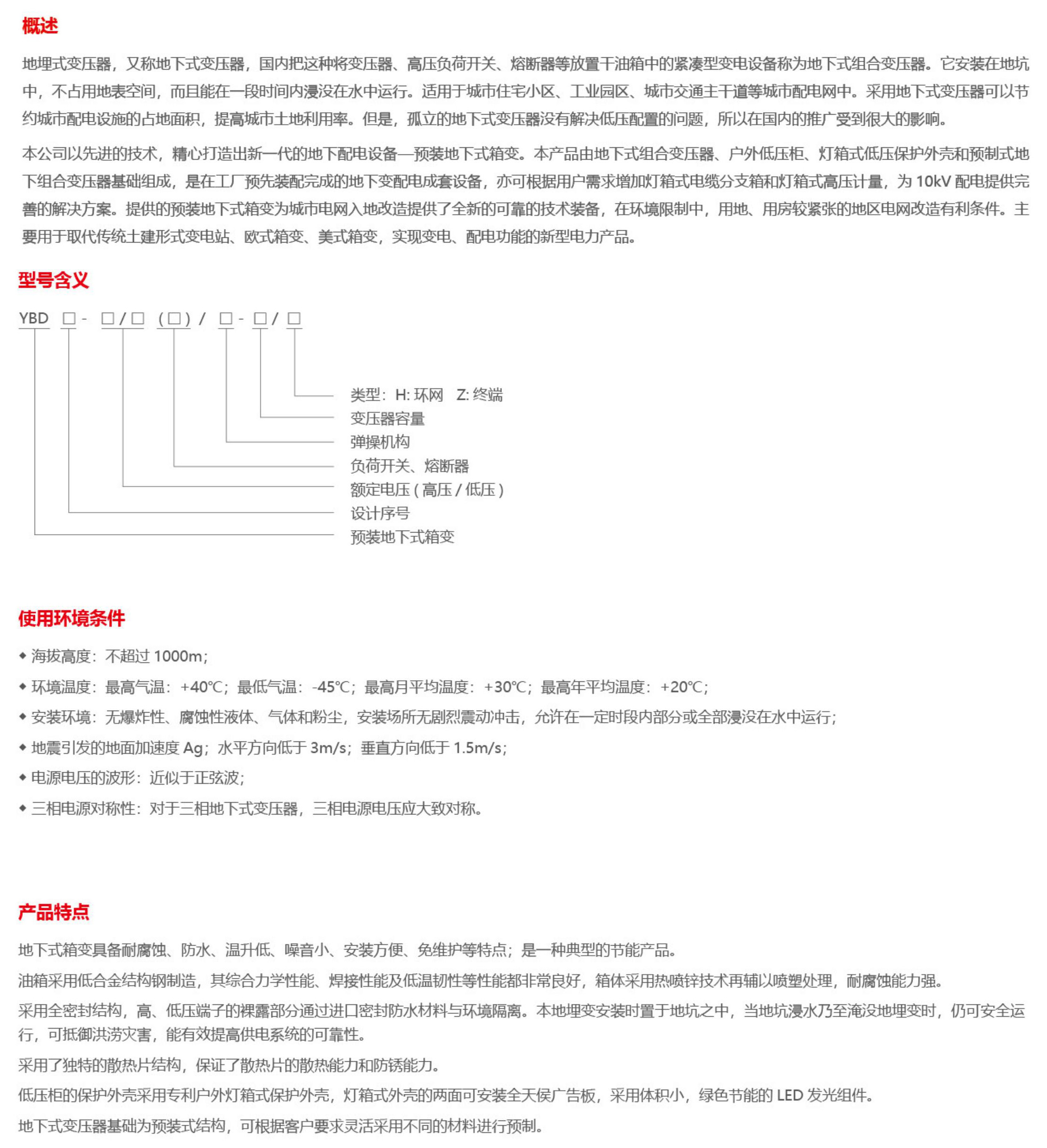
地埋式变压器,又称地下式变压器,国内把这种将变压器、高压负荷开关、熔断器等放置干油箱中的紧凑型变电设备称为地下式组合变压器。它安装在地坑中,不占用地表空间,而且能在一段时间内浸没在水中运行。适用于城市住宅小区、工业园区、城市交通主干道等城市配电网中。采用地下式变压器可以节约城市配电设施的占地面积,提高城市土地利用率。但是,孤立的地下式变压器没有解决低压配置的问题,所以在国内的推广受到很大的影响。本公司以先进的技术,精心打造出新一代的地下配电设备一预装地下式箱变。本产品由地下式组合变压器、户外低压柜、灯箱式低压保护外壳和预制式地下组合变压器基础组成,是在工厂预先装配完成的地下变配电成套设备,亦可根据用户需求增加灯箱式电缆分支箱和灯箱式高压计量,为1OkV配电提供完善的解决方案。提供的预装地下式箱变为城市电网入地改造提供了全新的可靠的技术装备,在环境限制中,用地、用房较紧张的地区电网改造有利条件。主要用于取代传统土建形式变电站、欧式箱变、美式箱变,实现变电、配电功能的新型电力产品。